交易方案設計是國企投資并購非常核心的環節,屬于投資并購的“頂層設計”,交易能否成功,交易方案的設計至關重要。打造一份既符合雙方訴求又能最大限度防范風險、促成交易的方案,是國企投資部門和中介機構往往需要“摳破腦袋”的事。
股權投資并購交易方案的設計要點在于滿足交易雙方的需要,而相較于民企,國企在設計交易方案時,需要考慮更多層面的問題,比如國有權益保護條款是否到位、是否具有可操作性、交易價格是否存在過分高于評估價格的情況、交易價款的支付節點是否設計合理、退出機制(如對賭條款)的安排是否具備且有可操作性(如對方實控人參與對賭,其是否具有履約能力)、防范風險的其他條款是否“顯而易見”、是否可能因交易方案設計不完善導致被審計問責等。因此在交易方案設計過程中,往往會非常耗時費力,其痛點表現為既需要囊括上述要點同時還要考慮交易對手方(如部分強勢的民企)可能無法接受相應條款時如何談判、變通處理。在此情形下,如何做到既完成交易,又防范風險,就是一件十分“考手藝”的活了。
根據筆者的實踐經驗,交易方案設計的關鍵要素主要包括:股權比例、價款及支付節奏、公司治理結構安排、退出機制(如對賭安排)等。本文筆者將結合國資監管規定和相關項目經驗,談談對交易方案前述要點的設計及法律風險防范的一點思考(限于篇幅有限,交易方案設計的其他要點以及上市公司收購和特殊行業企業的收購方案要點,如證券金融機構,筆者將另文闡述)。
一、國資監管對交易方案設計關注的要點
在交易方案設計時,國資監管關心什么?這一問題很重要但并不好回答,因為國資監管針對交易方案的設計并未有專門的規定,但2016年8月,國務院辦公廳發布的《關于建立國有企業違規經營投資責任追究制度的意見》明確提出對包括國企對外投資并購在內的十大方面的違規情形進行嚴厲追責、終身追責,其中在投資并購方面規定了,對投資合同、協議及標的公司公司章程中國有權益保護條款缺失,造成國有資產損失以及其他嚴重不良后果的,應當追究責任。而投資協議是交易方案內容的具體落實,因此在交易方案中設計國有權益保護條款、防止國有資產流失即是滿足國資監管要求的應有之義。
結合實踐經驗和前述投資并購相關的國資監管文件,國資監管對國企對外投資并購交易方案的核心關注點在于:1. 交易方案不存在違反法律法規規定的情形;2. 在促成交易的同時,交易方案中國有權益保護條款充分、有效,保障國有資產保值增值,防止國有資產流失。就國有權益保護充分有效的條款,具體而言,筆者認為主要包括如下四大方面:
要點一:股權比例
在投資并購過程中,投多少錢?占股多少?是一個基本但卻十分重要的問題,因為按照法律規定,持股比例的多少決定了相關權益的占比。針對財務性投資、戰略性投資、收購控制權的并購交易到底應該占股多少,不同情形下持股比例的考量標準是什么?上述問題都是本文力圖回答的問題。
要點二:交易價款及支付
交易價格及支付方式的確定是投資并購工作的重中之重,如何確定交易價格,能否用估值報告代替評估報告?價格能否高于評估值?何時支付?支付比例如何安排?是否要留部分尾款作為風險責任擔保?上述問題都是實踐中需要認真考量的重點問題,稍不留神,便會導致交易風險未防控,更有甚者導致國有資產流失,相關責任人被追責。
要點三:公司治理安排
公司治理架構安排是投資的關鍵事宜,是能否有效實現投后管理的前提。公司治理安排主要涉及三會權限設計、董監高人員安排等,在控股和參股的不同情形下,國有企業關注的要點存在著顯著差異,如何約定?哪些大事要放在股東會?哪些放在董事會?哪些一定要爭取到,哪些可以適當“讓一讓”?我們需要做到心里有數。
要點四:退出機制
“投資要先想如何退出”是投資界的黃金法則,國有企業在投資時更要充分考慮退出路徑和可行性,這是風險防范、維護國有資產權益“顯而易見”的要點。對賭條款目前被國企廣泛運用,但是否真實起到作用?對賭條款最后是否都能執行?有些項目無法設計對賭條款怎么辦?都是實踐中經常遇到且亟待解決的問題。
二、交易方案設計要點及風險防范
如開篇所述,交易方案一般需包括的關鍵要素為:股權比例、價款及支付節奏、公司治理結構安排、退出機制(如對賭安排)等。而對于收購控制權和參股投資,其方案設計的要點也有較大不同,下面筆者就關鍵要點及風險防范措施闡述如下:
(一) 如何確定股權比例
開展投資并購,首先要想清楚的是本次投資并購的目的,是財務投資、戰略性投資還是并購,通常而言財務投資、戰略性投資均是參股,在參股的情形下,持股比例究竟應該到多少合適呢?是5%、34%還是49%?在并購的情形下,是收購51%、還是67%或者100%呢?國企決策人員在確定投資占股比例時,需要有相應的決策依據,要避免被認為“拍腦袋”,而法律上占股比例不同享有的權利亦有較大差別,可以為決策提供支撐,下面筆者將分別闡述:
1. 財務或戰略性參股投資
目前,國有企業在對外投資時,越來越多地考慮財務投資和戰略性投資,前者是為了分享被投企業發展或上市的紅利,推動國有資金的保值增值,后者多是為了“政府招商引資”,或者企業戰略性發展和轉型的需要。在此情形下,一般沒有獲取目標企業控制權的需求,而只需要參股。參股應該占比多少?是5%還是34%、亦或49%,筆者認為需要具體問題具體分析,但一般可從以下維度考慮:
(1) 被投企業的估值及融資需求,被投企業“太貴”,單個投資人可能持股比例不會太高,而被投企業釋放的股權比例有可能比較低,將直接導致投資持股比例較低;
(2) 風險偏好,一般而言持股達到34%即享有《公司法》規定的法定重大事項的一票否決權,在法人治理結構上,一般可推薦至少1名董事。而低于34%,只能通過章程約定享有部分事項的一票否決權,很難有董事推薦權。低于5%,則很難拿到重大事項的一票否決權,一般僅享有知情權等股東權利。相關權利如下表:
(3) 標的公司的風險情況,通過盡職調查一般可發現標的公司現存的法律及財務瑕疵等風險,在決定持股比例時,一般會考慮標的公司風險大小;
(4) 標的公司的成熟度,一般而言,標的公司如處在初創期,經營風險較大,投資持股比例不宜較高,在成熟期或者擬上市階段,標的公司一般經營狀況較為穩定,抗風險能力強,可考慮適當多投或追加投資。
2. 并購
在收購控制權的并購過程中,也存在著收購51%、67%、100%等不同比例股權的考慮,即相對控股、絕對控股還是全資持有,考量因素主要包括被投企業的估值、企業發展規劃以及對標的企業控制權的訴求強弱程度。不同持股比例的要點如下:
(二) 如何確定價格
1. 交易價格的確定
如何確定交易價格,采取評估還是估值?能否用估值報告代替評估報告?投資價格能否高于評估值?何時支付?支付比例如何安排?是否要留部分尾款作為風險責任擔保?上述問題看似簡單,實則不然。下文筆者將進行分析:
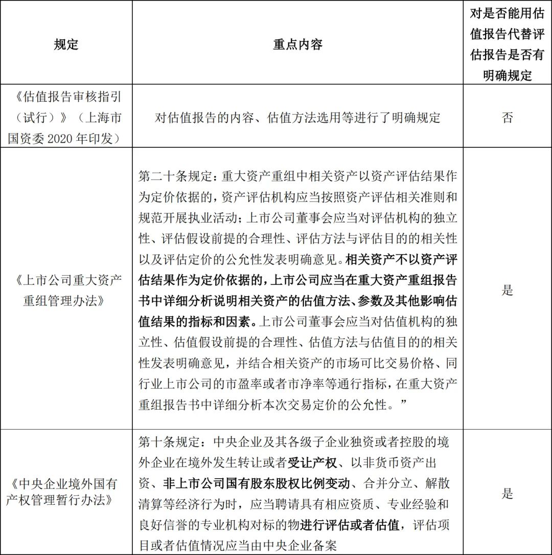
(1) 能否用估值報告代替評估報告?
傳統上,國企投資一般均會采取評估報告作為作價依據,但這一方式在近年來隨著新經濟領域的投資并購增多而面臨越來越大的挑戰。大數據行業、區塊鏈、人工智能、半導體、生物醫藥等新經濟領域對傳統評估提出了挑戰,筆者經手的多個新經濟領域投資項目均存在評估難的問題,這些領域的公司均有較高的估值,出具評估報告往往存在較大的困難,能否使用估值報告替代評估報告是國企項目人員最關心的問題。但按照現行的國資監管規定,確實存在著一定的困難,如《企業國有資產評估管理暫行辦法》第六條規定了“企業有下列行為之一的,應當對相關資產進行評估:......(四)非上市公司國有股東股權比例變動;......(十)收購非國有單位的資產;”同時,各地的投資監督管理辦法也均規定了相應的評估程序,如《四川省屬國有企業投資監督管理試行辦法》(川國資委〔2017〕296號)第二十一條規定了“企業新投資項目應當履行項目立項、可行性研究、盡職調查、賬務審計和資產評估、審查論證、董事會審議等程序。項目決策前應進行技術、市場、財務、法律和風險等方面的可行性研究與論證,必要時選聘具有相應資質、專業經驗和良好信譽的法律、財務、評估等中介機構進行論證。(一)企業擬實施股權投資項目的,應開展必要的盡職調查、財務審計和資產評估......”
就是否有例外的規定,筆者進行了相應檢索,情況整理如下:
上述規定算是為國有企業在特定情形(國有上市公司開展重大資產重組、境外投資)下使用估值報告代替評估報告開了一個口子。除此之外,筆者尚未檢索到其他明確規定。因此,筆者認為,在現行國資監管規定下,國有企業對外投資一般仍需開展評估。
(2) 投資價格能否高于評估值?
國有企業在確定投資價格時,如果等于評估報告的價格,那非常穩妥,沒有決策壓力,但如果高于評估價格,則面臨著是否高價入股的審計風險。能否高于評估價格?國家層面并無明確規定,部分地區則有相對靈活的規定,如《四川省屬國有企業投資監督管理試行辦法》(川國資委〔2017〕296號)第二十一條規定“(一)......企業開展并購項目的,以資產評估值為參考確定股權并購價格,有特殊目的的,可考慮資源優勢、協同效應、發展前景、市盈率等因素適當溢價,同時應就期間損益、職工安置、或有債務處理等事項作出明確安排。”前述規定為國企溢價投資提供了相應的決策依據。
(3) 價款支付應如何安排?
不同于合資新設,股權投資與并購均涉及已設立并存續的標的公司,在經過前期的盡職調查后,往往會暴露出一些已發生的問題和或有風險,甚至對交易與交割產生重大障礙的問題,如在這些問題未解決或未采取合理防控措施之前將交易價款支付,將可能導致相關問題難以及時解決,進而造成投資并購失敗、國有資產流失的嚴重后果。因此,一般需就交易對價作出分期付款的安排,并在正式交易協議進一步細化,尤其需注意的是,為付款設置的先決條件應與交易對手、涉及的主管部門提前溝通,確認操作的可行性,避免在履行過程中無法操作,導致交易無法順利推進,而不得不履行國企投資并購變更的決策手續。
一般而言,交易對價的支付時點為:簽訂合同、支付先決條件完成(包括內部決策、外部審批、工商變更、交割完畢)等。在投資時,如采取股權轉讓的方式進入,為防止原股東埋雷,可設置部分交易價款在公司解決瑕疵或完成對賭后支付或作為擔保。
(三) 如何設計公司治理架構
公司治理安排主要涉及三會權限設計、董監高人員安排等,筆者認為,在股權投資和并購的項目中,公司治理條款的設計要點如下:
事項一:三會權限劃分
具體設計要點:
如國企對標的公司并表,意味至少在股東會或董事會具有控制權。但如國企對標的公司不并表,除應爭取一定董事席位外,應爭取在股東會、董事會對一定范圍的重大事項設定一票否決權,以避免對標的公司管理的失控。重大事項的具體范圍,需根據交易目的、交易對手以及標的公司等實際情況確定,一般是標的公司日常經營以外的事項,比如對外投資、擔保、重大資產購買、處置等。
此外,對于不并表的情況下,建議國企爭取董事會制定公司基本管理制度的一票否決權,以避免交易對手通過公司制定的關聯交易管理、印章管理、合同管理、財務管理以及采購管理等重要基本制度將其損害標的公司、國企股東權益的行為合法化、制度化。此外,如無法取得董事會席位,則建議可爭取設置觀察員席位,該人員雖無表決權,但可參與董事會會議,充分享有知情權。
事項二:董監高人員安排
具體設計要點:
一、關于董監高席位的爭取
筆者認為在控股投資中董事會席位占多數、總經理、財務總監席位是應有之義,而在參股投資過程中,除委派董事、監事外,財務總監一職十分重要,建議爭取財務總監的推薦權。
二、關于職工董事、職工監事
按照《公司法》的規定,兩個以上的國有企業或者兩個以上的其他國有投資主體投資設立的有限責任公司,其董事會成員中應當有公司職工代表;監事會應當包括股東代表和適當比例的公司職工代表,其中職工代表的比例不得低于三分之一。鑒于國資監管對于國企治理的規范性越來越關注,在股權投資與并購中的標的公司治理機構設計時需要遵守前述要求。同時,需指出的是,職工代表由公司職工通過職工代表大會、職工大會或者其他形式民主選舉產生,一般不應在交易協議或公司章程約定由股東推薦、提名或委派。
事項三:開會和股東知情權
在股東會、董事會層面,如國企對標的公司并表,一般將對股東會、董事會取得主導權,但該等主導不應僅僅是表決權、席位上占多數,還應同步在協議、公司章程中約定股東會、董事會開會所需最低董事人數以及會議決議表決所需最低表決權或最低董事人數,以避免其他股東或股東委派的董事惡意不參會造成無法開會的僵局,或者因不合理的表決機制而導致交易對手具有事實上的一票否決權。
如國企對標的公司不并表,由于《公司法》規定的股東知情權范圍十分狹窄,故需在出資人協議與章程中擴大國企股東對標的公司的知情權,甚至可以約定股東有權對標的公司進行審計,既可以實現對標的公司的監督并維護自身合法權益,也有利于在要求責任方通過參與掛牌程序進行股權回購時,按國有資產交易監管規定對標的公司進行審計、評估。
(四) 如何設計退出機制
在股權投資中,存在著“無對賭不投資”的說法,目前國有企業在對外投資中越來越重視對賭條款的使用,對賭條款已成為了常規手段,但在實踐中,筆者注意到,國企在對賭條款的設計上有時過于簡單,流于形式,未起到真正保護國有資產不流失的作用。
對賭條款的對賭條件一般為業績對賭和上市期對賭,有時還包括其他方面的特別要素,對賭的主體一般是實控人和公司。在國企設計對賭條款時,筆者認為有以下幾點需要特別注意:
1. 對于股權回購,不應將觸發回購條件僅局限于上市、被并購或業績目標未實現,還應將交易對手的其他重大違約行為約定為觸發回購的條件。
2. 如是與標的公司進行對賭,雖然《九民紀要》原則上認可其效力,但其對與標的公司對賭的實施具有特殊要求,故需在協議中進一步明確約定可操作性的細則,避免無法操作實施,導致增信條款失靈。
3. 需對回購對象的履約能力進行盡職調查。目前,對賭通常為投資人與目標公司實控人對賭,常規的對賭條款均對實控人的回購進行了相應約定,但容易被忽視的一點是,未對實控人是否具備回購能力進行盡職調查,造成對賭條款可能形同虛設。如2013年Y傳媒收購X公司案中,法院認為Y傳媒相關負責人員未對擔保人的履約能力進行調查,存在失職行為,被認定構成國企人員失職罪。X公司存在高達4.5億元的應收賬款,Y傳媒在收購X時,雖然沒有懷疑X公司財務造假,但是也擔心應收賬款無法收回帶來的影響。為了應對可能發生的應收賬款危機,Y傳媒對X公司的應收賬款設置了收回期限,并且讓實控人葉某、喬某作出承諾,如無法按期收回應收賬款,則按未回款金額的5倍以現金方式補償Y傳媒,但葉某、喬某實際并不具備履約能力,以至于這道防火墻形同虛設,最終國企相關人員被追責。因此,在投資過程中,如涉及對賭條款,需對目標公司實控人進行相應的盡職調查,以防范盡職調查程序未履行的風險。
三、小 結
綜上,筆者認為,國資監管對國企對外投資并購交易方案的核心關注點在于:1. 交易方案不存在違反法律法規規定的情形;2. 在促成交易的同時,國有權益保護條款充分、有效落實,保障國有資產保值增值,防止國有資產流失。交易方案設計的核心要素主要包括:股權比例、價款及支付節奏、公司治理結構安排、退出機制(如對賭條款)等。方案設計及潛在風險防范需要交易方案制定者充分考量,做到有的放矢,一旦交易方案出現問題,輕者不能完成國資審批導致項目擱淺,重者導致投資并購失敗,造成國有資產流失,相關人員被追責。
正如本文開篇所述,交易方案設計屬于投資并購的“頂層設計”,需要國企投資并購的主要負責人、項目組人員及中介機構一同參與,考量法律、財稅、項目背景等諸多要素,最終通過合理設計,達到促成交易,實現國有資產保值增值,防止國有資產流失的目標。
