摘要:《中華人民共和國數據安全法》(下稱《數據安全法》)第21條奠定了建立數據分類分級保護并針對重要數據加強保護的法律基礎。在此之下,各行業各領域已陸續制定標準規范對數據分類分級保護予以細化落實,其中包括健康醫療領域。根據現行標準規范,健康醫療數據可以按業務屬性細分為個人屬性數據、健康狀況數據、醫療應用數據、醫療支付數據、衛生資源數據以及公共衛生數據六大類,并根據數據重要程度、風險級別以及對個人健康醫療數據主體可能造成的損害和影響分為五個級別。
在重要數據保護方面,健康醫療領域的重要數據識別可以參考《數據安全技術 數據分類分級規則》附錄G《重要數據識別指南》的指引,人類遺傳資源數據即是健康醫療領域的重要數據典型,受到現行法律法規的嚴格管控。在前述法律法規、國家標準、指引的基礎上,多家醫院已有了健康醫療數據安全分類分級實踐,取得了良好效果。
目 錄
一、健康醫療數據的分類分級保護
二、健康醫療領域的重要數據
三、健康醫療領域數據分類分級實踐案例
四、結語
《數據安全法》第21條規定了全國范圍內各行業、各領域應當建立數據分類分級保護制度并針對重要數據加強保護。目前,國務院部委已陸續發布了綜合性數據分類分級標準規范,如《信息技術 大數據 數據分類指南》《數據安全技術 數據分類分級規則》,以及行業性標準規范,如《金融數據安全 數據安全分級指南》《基礎電信企業重要數據識別指南》《信息安全技術 健康醫療數據安全指南》《智能制造 工業數據 分類原則》《證券期貨業數據安全風險防控 數據分類分級指引》。
然而,盡管有諸多標準規范,實務中具體到特定行業或領域,各行業各領域主管部門及企事業單位在面對數據分類分級管理與重要數據識別認定時仍然會遇到操作困難。因此,本文擬聚焦健康醫療行業,先搭建健康醫療數據的分類分級保護框架,再闡述該領域重要數據的識別與類型,以期為業內同行提供參考。
01
健康醫療數據的分類分級保護
(一) 健康醫療數據的分類保護
健康醫療數據(health data)是指在人們疾病防治、健康管理等過程中產生的與健康醫療相關的數據,包括個人健康醫療數據以及由個人健康醫療數據加工處理之后得到的健康醫療相關電子數據。[注1]顯然,健康醫療數據這一概念本身已經是按照行業領域進行初次數據分類得來的,這一分類便于國家的宏觀管理。然而,數據分類保護的任務絕不止于此。在健康醫療數據內部還應按照業務屬性進行細化分類。
1. 數據分類的一般方式
根據《數據安全技術 數據分類分級規則》提供的方法,按照業務屬性進行數據分類有以下幾種:

表1:數據分類的一般方式
2. 健康醫療數據的分類
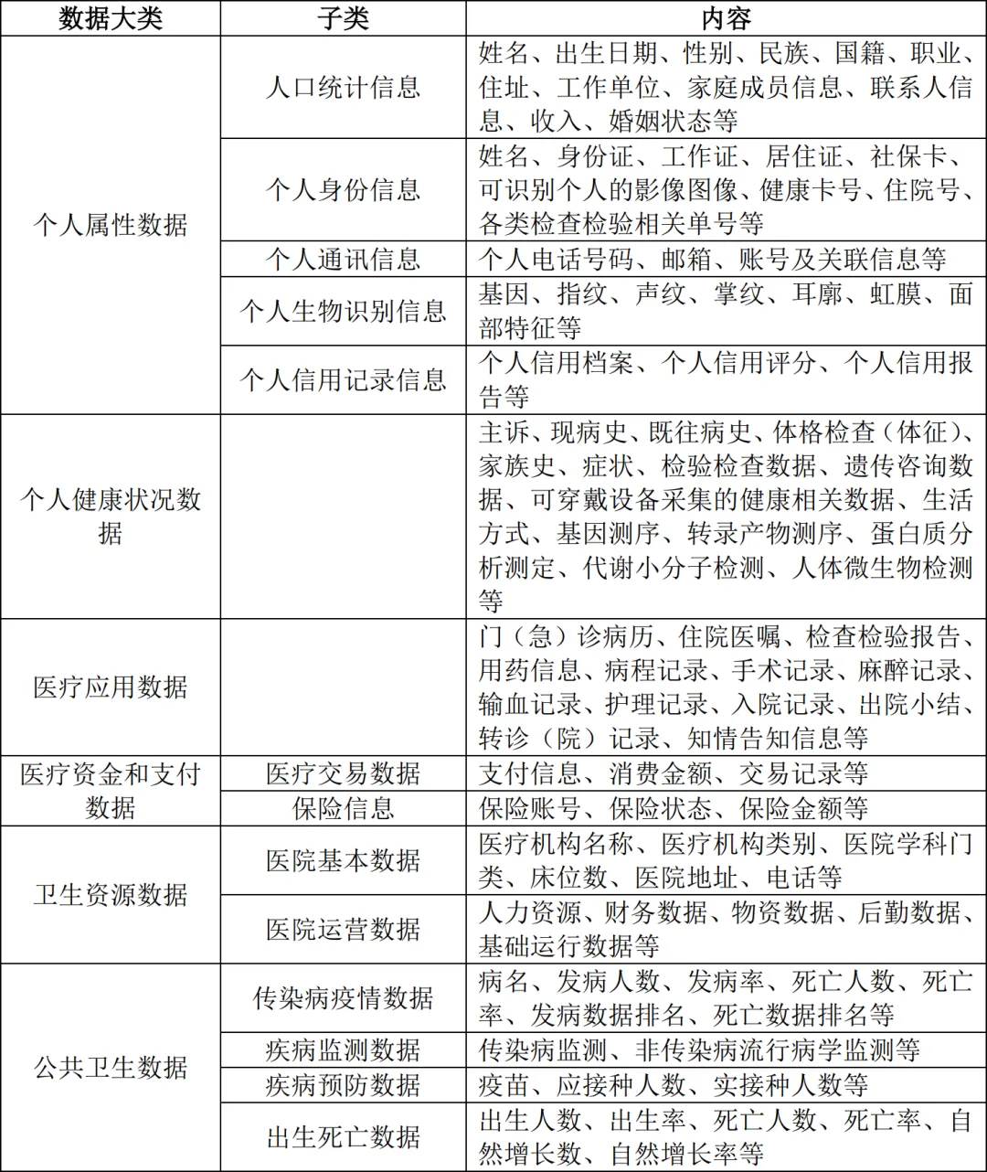
按照《廣東省健康醫療數據安全分類分級管理技術規范》,健康醫療數據可以分為個人屬性數據、健康狀況數據、醫療應用數據、醫療支付數據、衛生資源數據以及公共衛生數據等類別。
(1) 個人屬性數據
個人屬性數據是指單獨或者與其他信息結合能夠識別特定自然人的數據。個人屬性數據屬于與個人身份識別具有高度關聯的數據,通常用于識別特定自然人。個人屬性數據與健康狀況或醫療行為并無直接關系,但卻是對健康醫療數據進行個體化標識的基礎。
(2) 健康狀況數據
健康狀況數據是指能反映個人健康情況或同個人健康情況有著密切關系的數據。健康狀況數據是健康醫療數據的重要內容,健康醫療數據可以反映個體或特定群體的健康狀況。
(3) 醫療應用數據
醫療應用數據是指能反映醫療保健、門診、住院、出院和其他醫療服務情況的數據。醫療應用數據是反映健康狀況數據形成過程的數據,是書面形式或電子數據形式對于診療過程的再現。
(4) 醫療支付數據
醫療支付數據是指醫療或保險等服務中所涉及的與費用相關的數據。醫療支付數據具有健康醫療數據與金融數據的雙重屬性。
(5) 衛生資源數據
衛生資源數據是指那些可以反映衛生服務人員、衛生計劃和衛生體系的能力與特征的數據。衛生資源數據與個人信息無關,而主要反映醫院的基本數據及運營數據。
(6) 公共衛生數據
公共衛生數據是指關系到國家或地區大眾健康的公共事業相關數據。

表2:健康醫療數據分類示例
(二) 健康醫療數據的分級保護
1. 數據分級的一般方式
根據數據在經濟社會發展中的重要程度,以及一旦遭到泄露、篡改、損毀或者非法獲取、非法使用、非法共享,對國家安全、經濟運行、社會秩序、公共利益、組織權益、個人權益造成的危害程度,將數據從高到低分為核心數據、重要數據、一般數據三個級別。
核心數據(core data)是指對領域、群體、區域具有較高覆蓋度或達到較高精度、較大規模、一定深度的,一旦被非法使用或共享,可能直接影響政治安全的重要數據。核心數據主要包括關系國家安全重點領域的數據,關系國民經濟命脈、重要民生、重大公共利益的數據,經國家有關部門評估確定的其他數據。
重要數據(key data)是指特定領域、特定群體、特定區域或達到一定精度和規模的,一旦被泄露或篡改、損毀,可能直接危害國家安全、經濟運行、社會穩定、公共健康和安全的數據。僅影響組織自身或公民個體的數據一般不作為重要數據,例如,企業高層內部會議形成的會議紀要。
一般數據(general data)是指核心數據、重要數據之外的其他數據。

表3:數據級別確定規則表
2. 健康醫療數據的分級
按照《信息安全技術 健康醫療數據安全指南》的要求,健康醫療數據可以根據數據重要程度、風險級別以及對個人健康醫療數據主體可能造成的損害和影響分為以下五級。

表4:健康醫療數據的基本分級
然而,顯然可見,表4與表3并非一一對應的關系。表4并未遵循一般數據、重要數據、核心數據的三級邏輯,而是另行根據數據的可訪問使用范圍區分了五個級別。不僅如此,仔細辨別可以發現,表4所列的五個級別數據實質上均是屬于一般數據的范疇內。
一般數據與核心數據、重要數據的本質區別在于對國家安全、經濟運行、社會秩序、公共利益、組織權益、個人權益的危害程度。按照表3,僅對組織權益、個人權益構成危害而不涉及國家安全、經濟運行、社會秩序、公共利益危害的數據屬于一般數據。反過來說,涉及對國家安全、經濟運行、社會秩序、公共利益構成較高程度危害的數據可能被相應定級為核心數據或重要數據。在表4所列的具體例子中,即便是最高的第5級數據遭到非法泄露,所造成的損害也僅僅是針對個人主體或者醫院自身的,不構成對社會公共利益的損害。因此,表4看似未采納數據分類的一般方式,實際上這個細化分類方式已經是在一般方式的框架下展開的。
但這又引發了新的問題——健康醫療數據領域難道不存在關涉國家安全和社會公共利益的核心數據和重要數據嗎?
02
健康醫療領域的重要數據
(一) 識別認定方式
健康醫療領域重要數據的識別認定可以按照以下兩個步驟展開。
第一,健康醫療領域重要數據的識別認定應遵循表3中重要數據的基本界定規則進行,即從對國家安全、經濟運行、社會秩序、公共利益幾個方面的危害程度進行認定。
第二,《數據安全技術 數據分類分級規則》的附錄G提供了《重要數據識別指南》,列出了在軍事、科技、文化、資源等各領域識別重要數據的標準指引,其中可能可以作為健康醫療領域識別指引的是:
第n項,“反映生物技術研究、開發和應用情況,反映族群特征、遺傳信息,關系重大突發傳染病、動植物疫情,關系生物實驗室安全,或可能被利用制造生物武器、實施生物恐怖襲擊,關系外來物種入侵和生物多樣性,如重要生物資源數據、微生物耐藥基礎研究數據”;
第p項,“反映國家或地區群體健康生理狀況,關系疾病傳播與防治,關系食品藥品安全,如涉及健康醫療資源、批量人口診療與健康管理、疾控防疫、健康救援保障、特定藥品實驗、食品安全溯源的數據”。
據此,按健康醫療數據分類來說,公共衛生數據(傳染病疫情數據、疾病監測數據、疾病預防數據、出生死亡數據)由于涉及眾多個人健康數據的整合,可能反映重要生物信息或群體健康狀況,而可能會被歸入健康醫療領域的重要數據,甚至在特定情況下構成國家核心數據。
(二) 典型重要數據:人類遺傳資源數據
在健康醫療領域,目前僅有一類數據被國家級標準規范明確確認為重要數據,即人類遺傳資源數據?!缎畔踩夹g 健康醫療數據安全指南》指出,“涉及人類遺傳資源數據(是指含有人體基因組、基因及其產物的器官、組織、細胞、血液、制備物、重組脫氧核糖核酸(DNA)構建體等遺傳材料的信息資料)等重要數據的,按照相關部門要求執行。”
人類遺傳資源數據包含著與個體或群體遺傳信息。遺傳資源信息的分析,對于疾病診療、生物醫藥開發、健康干預、基因工程應用都有重要的價值。相應地,如果人類遺傳資源數據遭遇境內外非法采集和泄露,可能對個人或人群造成嚴重的健康和安全風險,破壞公眾對醫療和科研機構的信任,影響國家的科技競爭力,對國家安全、社會和公共利益帶來嚴重危害。因此,我國現行法律法規規章及配套文件對人類遺傳資源的采集、保藏和出境作出了嚴格的管控要求。

表5:現行人類遺傳資源數據法律規范體系
具體而言,境內采集和保藏方面,現行法規定了人類遺傳資源信息采集和保藏單位的資質要求,境外組織及境外組織、個人設立或者實際控制的機構以及境外個人不得在我國境內采集、保藏我國人類遺傳資源,不得向境外提供我國人類遺傳資源。境內單位的采集和保藏活動亦需要符合特定要求并經國務院衛生健康主管部門批準。保藏單位還應當采取安全措施,制定應急預案,并每年向科技部提交本單位保藏人類遺傳資源情況年度報告。
出境交流方面,外國組織及外國組織、個人設立或者實際控制的機構需要利用我國人類遺傳資源開展科學研究活動的,應當遵守我國法律、行政法規和國家有關規定,并采取與我國科研機構、高等學校、醫療機構、企業合作的方式進行。利用我國人類遺傳資源開展國際合作科學研究,或者因其他特殊情況確需將我國人類遺傳資源材料運送、郵寄、攜帶出境的,應當對我國公眾健康、國家安全和社會公共利益沒有危害,有明確的境外合作方和合理的出境用途,采集合法或來自合法的保藏單位,通過倫理審查,并取得出境證明。如果將人類遺傳資源信息向外國組織、個人及其設立或者實際控制的機構提供或者開放使用的,應當向國務院衛生健康主管部門備案并提交信息備份,可能影響我國公眾健康、國家安全和社會公共利益的,還應當通過安全審查。
03
健康醫療領域數據分類分級實踐案例
為保護健康醫療領域數據安全,降低數據遭受篡改、破壞、泄露、丟失或非法利用的可能,滿足國家相關法律法規及行業監管要求,有效提升數據安全防護能力,多家醫院實施了數據安全治理項目。
例如,福建省某三甲醫院醫療數據安全治理項目在完善數據安全制度建設、數據資產梳理、分類分級、數據安全風險評估工作的基礎上,通過對敏感數據的分布情況、數據資產安全隱患和數據使用的實際情況的掌握,有針對性地加強數據安全整體防御的各項措施,實現數據安全管控,可以有效地防止數據庫高危操作、敏感數據泄露等安全風險,提升醫院的整體數據安全防護能力。在數據分類分級層面,項目供應商根據國家、地方或行業法律法規,結合醫院實際業務,協助醫院共同制定《數據分類分級規范》,并依據制定的規范對目標系統開展分類分級工作?;趥€人信息安全規范、語義內容分析、正則表達式等對個人敏感數據和重要業務進行自動識別輔以人工打標相結合,完成數據資產分類分級打標工作,標識敏感數據,進行分類統計,建立重要的數據目錄,為數據安全治理各項工作開展提供參考依據。[注2]
再如,西安國際醫學中心醫院圍繞HIS系統開展數據安全分類分級實踐,整個項目實施過程從規劃到落地,包括需求調研、數據資源梳理、數據分類分級策略制定、實施落地四個階段。項目通過前述方案實現構建符合現狀的數據安全分類分級標準體系、建立符合醫院現狀的數據安全分類分級標準管理機制、確立行之有效的數據安全分類分級建設方法的目標。[注3]
又如,浙江大學醫學院附屬第四醫院聯合相關企業開展醫療健康數據分類分級與數據資產管理工作。[注4]醫療健康數據分類分級治理方法旨在建立一套全面的醫療健康數據管理系統,該系統可以根據數據的敏感性和重要性將數據分類分級,以確保數據的安全性和合規性。其關鍵技術包括:數據分類訪問控制、數據高度互操作性、患者信息隱私管理。該項目與相關安全設備實現聯動,有效保護了醫療健康數據資產在重大活動和被動攻擊中的安全性,突破了長期困擾業界的落地難瓶頸,不僅能夠幫助醫療健康領域提高數據管理效率、提供更為精準的數據隱私保護,還能為浙江省與全國醫療健康領域及其他行業領域的數據分類分級、數據資產管理的規范細化完善和全面實施,提供了一個全新的有效路徑指引和實踐案例。[注5]
04
結 語
我國《數據安全法》規定的數據分類分級保護制度,其核心在于對不同重要性和風險等級的數據匹配不同程度的保護和管制措施。[注6]健康醫療領域實施數據分類分級保護的特點在于,數據分類方面,健康醫療數據可以根據業務屬性細分出較為精細和系統的類別框架,便于醫療機構進行整理;數據分級方面,由于絕大部分健康醫療數據會不同程度地反映個人信息和隱私,健康醫療數據的細化分級體系主要是為了區分保護患者的個人信息和隱私權益。
不過同時,有的類型的健康醫療數據也關切著國家利益和社會公共利益,因而需要按照重要數據甚至是核心數據進行加強保護。對此,《數據安全技術 數據分類分級規則》提供了《重要數據識別指南》,公共衛生數據可能依此被識別認定為重要數據。以及,人類遺傳資源數據是現行法律法規重點關注和保護的對象,也是健康醫療領域典型的重要數據,其采集、保藏和出境交流均受到嚴格的法律管控,需要滿足相應的合規要求。
注釋及參考文獻
